
<基础电子书预览>
<[豪华版]一周食谱预览>

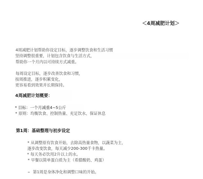
<[尊享版]4周减肥计划预览>

<无回报的预体验团评价>

为什么选择WADIZ?
- 我轻松方便地减掉了11公斤并一直保持着。但这些内容只让我自己知道太可惜了,所以我把它们整理成了电子书,并决定在韩国最大的众筹平台Wadiz首次发布。
1. 📘 无运动轻松减重11公斤 - 轻松无运动减重11公斤的饮食方法 2. ⚖️ 健康体重管理策略 - 无极端限制的健康体重控制与饮食改善 3. 💸 限时优惠折扣 - 电子书及饮食计划享受折扣优惠
Ssofit
1. 📘 无运动轻松减重11公斤 - 轻松无运动减重11公斤的饮食方法 2. ⚖️ 健康体重管理策略 - 无极端限制的健康体重控制与饮食改善 3. 💸 限时优惠折扣 - 电子书及饮食计划享受折扣优惠















<无回报的预体验团评价>

